来源:简盈财观盒马配资
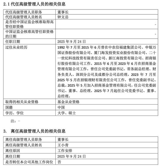
招商基金党委书记、代任董事长、董事、总经理,钟文岳
- 1 -
王小青离任招商基金董事长
招商基金董事长王小青离任的消息,终于落地。
早在8月初《招商基金董事长,应该很快要换人了》一文中就写到,
王小青要调到招商金控任总经理,并辞任招行副行长。
辞任公告里直接表明,王小青不再“在招商银行及其控股子公司任职”。
这意味着,
王小青在三家招行子公司(招商基金、招商信诺、招商信诺资管)董事长一职将迎来调整。
9月23日晚,招商基金终于走完流程正式发了公告:
根据高级管理人员变更公告,王小青自9月24日起离任招商基金董事长,钟文岳代任招商基金董事长。
资料显示,王小青自2020年3月加入招商基金,先后担任该公司总经理和董事长。
任职五年间,招商基金实现公募及非货管理规模翻番,并保持在行业前十。
Wind数据显示,
截至今年二季度末,招商基金的公募管理总规模为8967.95亿元,在全市场162家公募持牌机构中排在第12位;非货基规模5230.08亿元,排在第十位。
2025年一季度末,招商基金资产净值首次突破9000亿元关口,达9313.27亿元,在公募行业中排名第9位。但是到了二季度末,招商基金资产净值为9057.07亿元,排名已滑落至第12位。
其中,债券型基金、货币市场型基金规模分别为3387.96亿元、3737.87亿元;权益类产品(股票型基金+混合型基金)合计规模为1741.60亿元,占比为19.23%。
另据招商证券财报数据,
在营业收入与净利润方面,招商基金2022年实现营收与净利双升,同比增长均超10%;但到了2023年与2024年,招商基金的净利润则连续两年同比下滑。
招商基金2025年上半年实现净利润7.89亿元,同比下滑6.81%;上半年营业收入为25.61亿元,同比增长1.17%。
- 2 -
钟文岳代任董事长
代任董事长钟文岳,曾是招商基金的“老人”。
今年5月才回归招商基金任总经理,7月开始担任招商基金党委书记。
2008年钟文岳进入招商系,在系统内多个金融机构有过履职经历。
2015年钟文岳加入招商基金, 直到2023年6月,招商集团内部任命钟文岳为招银理财总裁。
在招商基金8年,先后担任过党委副书记、常务副总经理、财务负责人,以及深圳分公司、成都分公司总经理等职位。
目前钟文岳为招商基金党委书记、董事、总经理盒马配资,代任董事长。
业内观点,
钟文岳代任仅是暂时,未来招商基金董事长人选仍将出自招商银行。
由招商银行副行长出任招商基金董事长是沿袭惯例,当前招行副行长王颖是热门人选之一。
对于公司未来发展规划,招商基金指出:
未来将以“主动管理业务”和“被动指数业务”双轮驱动,强化多元资产配置解决方案;
持续围绕“客户导向化、投研平台化、经营数智化、管理科学化”四大战略举措迭代优化,加快达成市场化、专业化、头部化、国际化发展要求。
- 3 -
领导班子架构初现
今年,招商基金高管密集调整,高管团队多次变动。
5月,招商基金公告称,自5月20日起招商基金总经理由徐勇变更为钟文岳,徐勇任期届满不连任。
五月底,招商基金一口气任命三位副总经理级高管(公司首席):王景、朱红裕、陈方元。
同一天内,直接任命三位高管,业内罕见,引发一片哗然。
朱红裕、王景为基金经理,此前已分别担任公司首席研究官、总经理助理,均为公司投决会成员;而陈方元在任命前已是招商基金首席机构业务官。
目前,行业内明星基金经理专注投研,卸任高管职务,形成投研人才“去管理化”是主流。
招商基金反其道而行之,大概希望发挥核心专业人才带头作用。
今年6月,于立勇升任为公司首席(副总经理级别),分管FOF与养老金业务,被外界认为是接替当月离任副总经理董方的职位。
8月26日,招商基金任命谭智勇为公司副总经理,分管市场工作。
谭智勇,也是招商系老将,2004年7月至2025年7月曾在招商银行、招商信诺人寿工作任职,今年7月加入招商基金。
如此,招商基金在战略规划、投资决策、业务拓展等领域都定了新的负责人,领导班子架构初步显现。
未来随着招商基金董事长人选落地,新一任领导班子将完成换新。
- 4 -
招商基金,业务有点掉队了
公募基金二季末规模排行榜:招商基金掉队
随着2025年二季报披露完毕,中国公募基金公司排名也更新了。
随着赚钱效应出现,公募基金整体规模出现明显跃升,实现久违普涨。
前二十的机构中,一片规模增长声中,唯一跟不上队形的是招商基金。
二季度招商基金规模再次下滑幅度接近5%,叠加一季度,上半年招商基金规模缩水了600亿元。
今年上半年,招商基金的非货规模已经降到行业第十。
时针回拨,招商基金净利润连续下滑多年,行业排名也在不断下滑。
2022年,招商基金全年营业收入57.57亿元,净利润为18.13亿元,非货币公募基金规模为5608.91亿元,行业排名第五。
2023年,招商基金全年营业收入52.94亿元,净利润为17.53亿元,非货币公募基金规模为5755.68 亿元,行业排名第四。
2024年,招商基金全年营业收入53.08亿元,净利润为16.50亿元,非货币公募基金规模为5574.25亿元,行业排名第九。
今年上半年末,招商基金半年营收25.61亿元,净利润7.89亿元,非货币公募基金规模为5230.08亿元,行业排名第十。
另外,招商基金ETF发展,错失良机。
Wind数据显示,2022年二季度末,招商基金的指数型基金规模为1247.18亿元,在行业排名中位列第6。
2024年四季度末,招商基金指数型基金增至1306.93亿元,两年半的时间里仅增长4.8%,行业排名大幅滑落至第13位。
据Wind数据,截至9月23日,招商基金旗下ETF规模为600亿(与上述口径不一致),行业排名第19位。
招商基金旗下ETF的数量颇多,共有51只,但是规模大的并不太多,规模超过50亿的仅4只,迷你ETF扎堆。
以招商中证A500ETF威力,2024年它率先突破百亿规模争得沪市第一,年底规模137.86亿元,但是,今年非常不争气。
截至9月20日,招商基金A500ETF规模缩水80亿元,仅剩下54亿了,已经掉出前十了。
近年来的ETF大发展盛宴,招商基金几乎没有吃到“红利”。
如今,招商基金提将以“主动管理业务”和“被动指数业务”双轮驱动,大概预示着,未来指数基金业务将受到重视。
另外,
招商基金今年经历了一波“基金经理出走潮”。
比如,招商基金“固收一哥”马龙、知名权益基金经理翟相栋、苏燕青、王岩等多位基金经理离职。
据媒体信息,招商基金从去年5月以来,“疯狂”新聘28人,其中,很大比例都是从业不足3年的“新人”。
市场对招商基金基金经理的频繁变动,表示不安。
对此,招商基金曾表示:“总要给新人机会,马龙也是从新人开始的”。
招商基金当前(9月)权益、固收、指增等三个团队配置人员大概为:
权益团队朱红裕领军,李崟、陆文凯、陈西中等基金经理;
固收团队刘万锋接棒,王梓林、王闯等基金经理在列;
指增团队则由王平、邓童领衔。
市场传言,惠升基金副总李刚已加盟招商基金,李刚拥有超22年固收从业经验,有望接替马龙成为固收主力。
最后,希望招商基金调整过后,迎来新的发展。
MACD金叉信号形成,这些股涨势不错!
海量资讯、精准解读,尽在新浪财经APP
责任编辑:何俊熹 盒马配资
卓信宝配资提示:文章来自网络,不代表本站观点。